Fisiopatología del cáncer

Resumen

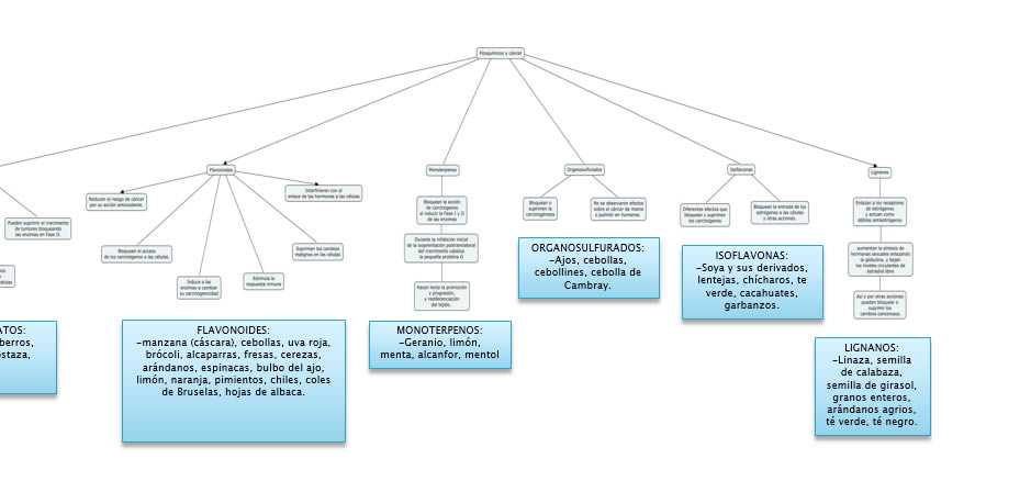
Actualmente el cáncer se ha convertido en una de las patologías con mayor incidencia en México y el mundo. Según datos de Organización Mundial de la Salud (OMS) en 2008 murieron 7.6 millones de personas en todo el mundo a causa del cáncer, aproximadamente el 13 % de todas las muertes registradas y se estima que en el año 2030 la cifra aumentará a 13.1 millones (OMS, 2013). En la región de las Américas fallecieron 1.2 millones de personas en 2008, afectando a los hombres en la próstata, pulmón, colonorrectal y estómago, y en mujeres en mama, pulmón, colonorrectal y cervicouterino (OPS, 2013). En México, según la Unión Internacional Contra el Cáncer (UICC), el cáncer es la tercera causa de muerte y estima que cada año se detectan 128 mil casos nuevos (Secretaría de Salud [SSA], Subsecretaría de Prevención y Promoción de la Salud [SPPS], 2013). Las principales causas de muerte por cáncer es en órganos digestivos como primer lugar en ambos sexos, en segundo lugar de mama y órganos genitales en tercer lugar tanto en hombres como mujeres. Cabe mencionar que la mayoría de los tipos de cáncer son prevenibles mediante cambios en el estilo de vida como llevar una dieta saludable, implementar un programa de actividad física a diario y reducir el nivel de estrés. Desde hace algunos años se ha venido investigando algunos compontes de alimentos y plantas denominados “fitonutrientes” que han mostrado tener actividades protectoras contra el desarrollo del cáncer. Entre ellos destacan los flavonoides, isoflavonas, monoterpenos, isotiocianatos, organosulfurados y lignanos. Las evidencias concuerdan en que una dieta rica en estos componentes puede reducir significativamente el riesgo de desarrollar diferentes tipos de cáncer.


Palabras clave: mutación, carcinogénesis, oncogenes, apoptosis, crecimiento tumoral, fitonutrientes,

Abstract

Cancer has become one of the diseases with the highest incidence in Mexico and the entire world. According to World Health Organization (WHO) in 2008 7.6 million people died worldwide from cancer, approximately 13% of all deaths and estimated that by 2030 the number will increase to 13.1 million (WHO, 2013). In America 1.2 million people died in 2008, affecting men in prostate, lung, and stomach colorectal, and women in breast, lung, and cervical colorectal (PHO, 2013). In Mexico, according to the International Union Against Cancer (UICC), cancer is the third leading cause of death and estimates that each year 128,000 new cases (Ministry of Health [SSA], Undersecretary for Prevention and Health Promotion detected [SPPS], 2013). The main causes of death cancer are digestive organs in both sexes first, second breast in women and genitals third in both genders. It is noteworthy that most cancers are preventable just making changes in lifestyle such as eating a healthy diet, implementing a daily physical activity program and reducing stress levels. In recent years has been investigating some plant and food compounds known as "phytonutrients" this have shown protective effect against cancer grow. These include flavonoids, isoflavones, monoterpenes, isothiocyanates, organosulfur and lignans. Evidence agrees that a diet rich in these substances may significantly reduce the risk of developing different types of cancer.


Keywords: mutation, carcinogenesis, oncogenes, apoptosis, tumor growth, phytonutrients.

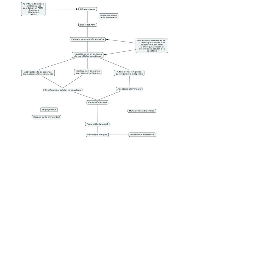
Proceso de formación del cáncer


Terapia nutricional preventiva contra el cáncer

Compuestos de plantas y alimentos que previenen y combaten el cáncer


Referencias

Dwyer, J. Is there a need to change the American Diet?. In: Dietary Phytochemicals in Cancer Prevention and treatment. Adv. Experim. Med. Biol. 2006. 401:192-193.

Serrano, D,E., López, L, M., Saínz, E,T. Componentes bioactivos de alimentos funcionales de origen vegetal. Revista Mexicana de Ciencias Farmacéuticas. Asociación Farmacéutica Mexicana, A.C. 2006. México. vol. 37, núm. 4, pp. 58-68.

[a] Alumnos de la asignatura Fisiopatología y Dietoterapia III del Área Académica de Nutrición del Instituto de Ciencias de la Salud de la Universidad Autónoma del Estado de Hidalgo

[b] Profesora de la asignatura Fisiopatología y Dietoterapia III del Área Académica de Nutrición del Instituto de Ciencias de la Salud de la Universidad Autónoma del Estado de Hidalgo

 

Correo de Correspondencia: nvargas_mendoza@hotmail.com.