Embriología

Resumen

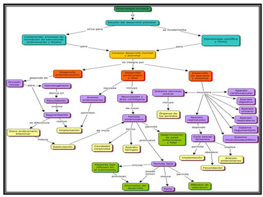
La Embriología constituye una asignatura básica del primer semestre de la formación del Médico Cirujano que pretende implicar al estudiante en la aplicación del conocimiento sobre el desarrollo embrionario normal del ser humano, con el origen de las principales malformaciones que se presentan, a través del razonamiento de los procesos mórbidos que les dan origen. Conduce de forma ordenada a la comprensión de los procesos de organogénesis, maduración y diferenciación de los órganos y sistemas que conforman el cuerpo humano, mediante la identificación de los diversos cambios que se presentan en estas etapas, embrionaria tardía y fetal, así como los diferentes métodos con los que se permiten visualizar éstos, facilitando la evaluación del desarrollo normal o anormal. Basándose en la constitución celular y tisular del cuerpo humano, la Embriología fomenta la incorporación de los contenidos de la propedéutica clínica, la farmacología, la salud pública y la ética médica para integrar un diagnóstico, pronóstico y tratamiento, en consonancia con las características estructurales y funcionales de los diferentes aparatos y sistemas del cuerpo humano y sus posibles alteraciones.


Palabras clave: embriología, desarrollo humano

Abstract

Embryology is a basic training course in the formation of Physician that aims to involve the student in the application of knowledge related to normal embryonic development of the human being with the origin of the main malformations that occur, through reasoning of the morbid processes that give rise to them. It leads in an logical way to understand the processes of organogenesis, maturation and differentiation of organs and systems that make up the human body, through identification of several changes that occur in these stages, late embryonic and fetal as well as the diverse methods that allow visualize these changes, in order to evaluate the normal and abnormal development. Based on the cellular and tissue constitution of the human body, Embryology promotes the incorporation of the contents to clinical propaedeutic, pharmacology, public health and medical ethics to integrate diagnosis, prognosis and treatment, consistent with the structural and functional characteristics of the different organ systems of the human body and the possible disruptions.


Keywords: embriology, human development


Referencias

Carlson BM. Embriología Humana y Biología del Desarrollo. 4ª ed. Barcelona, España: Ed. Elsevier Mosby. 2009. p. 3-550.

Gilbert SF. Biología del Desarrollo. 7ª edición. Madrid, España: Ed. Médica Panamericana. 2005. p. 195-250, 374-558, 729-770.

López SN. Atlas de Embriología Humana. 1ª ed. México: Ed. McGraw-Hill Interamericana. 2005. p. 1-129.

Moore KL, Persaud TVN, Torchia MG. Embriología Clínica. 9ª ed. Barcelona, España: Ed. Elsevier Saunders. 2013. p. 1-501.

Sadler TW. Langman. Embriología Médica. 10ª ed. Buenos Aires, Argentina: Ed. Médica Panamericana, 2008. p. 13-350.

Sadler TW. Langman. Embriología Médica, 12ª ed. Barcelona, España: Ed. Lippincott/Williams & Wilkins, 2012. p. 1- 375.

[a] Profesoras Investigadoras del Área Académica de Medicina. Instituto de Ciencias de la Salud. Universidad Autónoma del Estado de Hidalgo.

 

Correo de Correspondencia: irisc_ls@yahoo.com.mx