El aprendizaje como palabra polisémica es y ha sido definida desde diferentes teorías de la educación, sin embargo, cabe destacar que este implica cambio de actitudes y aptitudes cuando ha sido logrado; para el mismo influyen experiencias vividas dentro y fuera de la escuela, estrategias didácticas, actividades de enseñanza y aprendizaje, ambientes de aprendizaje, motivación, estilos de aprendizaje, estilos de enseñanza cuya finalidad es lograr que el alumno construya su propio aprendizaje en la vida y para la vida como un proceso permanente, flexible y dinámico.
De entre las diferentes asignaturas que se imparten en EMS de la UAEH se encuentra la matemática que implica el logro de ciertas competencias, así la competencia matemática integra el razonamiento lógico matemático a través de terminología, datos, destrezas, procedimientos, formulación y solución de problemas donde el alumno logre satisfacer, resolver y cubrir necesidades tanto personales como sociales.
El laboratorio de matemáticas puede ser visto como una estrategia de enseñanza y aprendizaje; que le permita a los alumnos descubrir, relacionar, aplicar y construir su aprendizaje; porque en definitiva “Es necesario romper, con todos los medios, la idea preconcebida, y fuertemente arraigada en nuestra sociedad, proveniente con probabilidad de bloqueos iniciales en la niñez de muchos, de que la matemática es necesariamente aburrida, abstrusa, inútil, inhumana y muy difícil” De Guzmán (2007, p.47).
Palabras clave:Aprendizaje, estilos de aprendizaje, competencia matemática, ambiente de aprendizaje, laboratorio de matemáticas.
Learning as polysemous word is and has been defined from different theories of education, however, it notes that this involves changing attitudes and skills when it has been achieved; for the same influence experiences inside and outside school, teaching strategies, teaching activities and learning, learning environments, motivation, learning styles, teaching styles aimed at getting students to build their own learning in life and life as a permanent, flexible and dynamic process.
Among the different subjects taught in EMS UAEH is mathematics that involves the attainment of certain skills and mathematical competence integrates the logical mathematical reasoning through terminology, data, skills, procedures, design and troubleshooting where the student achieves meet, meet and meet both personal and social needs.
The math lab can be seen as a strategy for teaching and learning; that allows students to discover, connect, implement and build their learning; because ultimately "We must break with all means, preconception, and deeply rooted in our society, from likely initial blockages in childhood of many, that mathematics is necessarily dull, abstruse, useless, inhuman and very difficult, "De Guzman (2007, p.47).
Keywords: Learning, learning styles, mathematical competence, learning environment, Math lab.
El aprendizaje es un conjunto de conocimientos, habilidades, capacidades que parten de conocimientos previos de tal forma que cuando se enlazan los conocimientos nuevos con los previos se encuentra significado a lo que se aprende; este parte de los intereses personales y también se fundamente en las experiencias vividas en diversas actividades; por ello nunca se deja de aprender; en este proceso influyen no solo cuestiones internas sino también externas entre ellas las estrategias didácticas, los contenidos, las actividades tanto de enseñanza como de aprendizaje así como el propio ambiente de aprendizaje.
Para que el aprendizaje exista son fundamentales los conocimientos previos, por ello es importante generar actividades de experiencia vividas en edades tempranas como un cimiento que permita un mejor y adecuado desarrollo cognitivo.
El aprendizaje no tiene una sola definición que lo describa en su totalidad; por ello diversos psicólogos educacionales, pedagogos y neuropsicologos entre otros, lo definen desde su propio enfoque; de tal forma que puede ser considerado como “Un proceso a través del cual se incorporan y adquieren un cúmulo de capacidades, habilidades, conocimientos, destrezas, conductas y valores como producto de experiencias vividas dentro de cierto contexto”
Este proceso es favorecido cuando el individuo se encuentra motivado para adquirir conocimientos y habilidades a través de actividades como experiencias, que le permitan la incorporación de información, interpretación y comprensión, todo ello en base en parte a sus propios intereses.
Asimismo, la intensidad del aprendizaje depende de “Las particularidades etarias” tal como lo menciona Deborah, 2015 que se refiere a la edad de las personas; donde se considera que los estímulos recibidos en la infancia son un cimiento importante para un mayor y mejor desarrollo cognitivo dado a que estos influyen en las capacidades posteriores.
El aprendizaje implica cambios en la forma de actuar, realizando actividades o resolviendo situaciones que anteriormente no se podían realizar, así a decir de Moreno y Martínez (2007, p-53) “Identificar aprendizaje requiere constatar el resultado de un proceso o serie de comportamientos o interacciones entre el individuo y su ambiente en determinadas circunstancias o contextos, en términos del cumplimiento de criterios que el sujeto no lograba con anterioridad ya sean de tipos físico-químicos, biológicos o establecidos por convección social” así , este implica una mediación social con experiencias de carácter emocional e intelectual desarrollando la personalidad, expresando las dimensiones del aprendizaje en contenido que da respuesta al que, al cómo las personas aprenden así como él cuándo y dónde ocurre.
Cabe resaltar que el aprendizaje guarda una estrecha relación con el entorno, nunca se encuentra terminado ya que cada vez se aprenden nuevas formas de aprender para comprender la realidad cotidiana que a su vez nunca es estática.
De aquí, que el aprendizaje es un proceso continuo, para diversos autores y/o investigadores este se da a lo largo de la vida, es por ello que este debe ser significativo para quien aprende, debe tener razón de ser, del por qué aprender, de ahí que en palabras de Gutiérrez y Sánchez (1975, p. 18) “El aprendizaje significativo es el que tiene sentido en la vida de una persona; es la asimilación de elementos captados como algo relacionado en forma personal con el sujeto que aprende. El aprendizaje significativo es asimilación con sentido”, por ello en el ámbito escolar el docente debe explicar con claridad el propósito, finalidad o la intención de cada tema a desarrollar, la vinculación con su contexto, aplicación, la razón del por qué forma parte de determinada asignatura, así como la interacción que tiene con otras asignaturas longitudinalmente y transversalmente.
Hay que reconocer que en el verdadero aprendizaje existe asimilación del tema con profundidad, integración con conocimientos previos, utilización de la aprendido con iniciativa para la solución de problemas, situaciones o realizar aportaciones creativas e innovadoras además de poseer la capacidad de criticar y evaluar su propio actuar al momento de aplicar lo aprendido, por tal motivo el aprendizaje es una construcción a lo largo de la vida, porque comprender es más profundo que procesar sólo información para aprobar en el presente.
Al respecto conviene decir que el aprendizaje es un proceso que se construye a través de múltiples experiencias en un contexto social y cultural, también se considera como el resultado de procesos cognitivos por medio de los cuales se adquieren, profundizan o interiorizan diversas habilidades, conocimientos, aptitudes y actitudes que se evidencian por el cambio o modificación de actitudes y aptitudes en el trascurso del tiempo, permiten comprender, actuar, crear, modificar o proponer diversas soluciones o propuestas, desde este punto de vista el aprendizaje no consiste en simple memorización de hechos o definiciones sino en el proceso que se realiza desde el interior para asimilar y procesar en base a los conocimientos previos, despertando interés, expectativa así como sentido a lo que se aprende, el aprendizaje es vivencia pura, sólo quien lo vive y experimenta lo comprende y es capaz de transformar para crear e innovar. Para Castellanos citado en Camacho y Aladro (2011), “Aprender es un proceso que ocurre a lo largo de la vida y que se extiende en múltiples espacios, tiempos y formas”.
Para Bloom (s.f) citado en Castillo y Espeleta (2003) “Aprender es adquirir nuevas conductas, modificar una antigua o desechar una errónea”
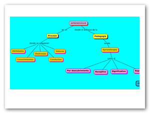
González, (2001) establece cuatro tipos de aprendizaje: Social (hace referencia a habilidades y tendencias sociales como actitudes o comportamiento), verbal y conceptual (incorporación de hechos, datos, comprensión de conceptos y reconstrucción de conocimientos),de procedimientos (técnicas, secuencias de acciones, planificación y toma de decisiones así como estrategias de aprendizaje), y el de metacognición (conocimiento de los procesos que se desarrollan en la mente, regulación de la propia conducta).
La revista EcuRed (s.f.) rescata los siguientes tipos de aprendizaje de acuerdo a la literatura de pedagogía: Aprendizaje receptivo (se reproduce el contenido, sin descubrir nada, no existen conexiones), por descubrimiento (El aprendiz descubre conceptos, relaciones que ordena y adapta a su esquema cognitivo), repetitivo ( memorización de contenidos sin significado), significativo ( encuentra coherencia con lo que aprende y lo que ya conocía, encuentra significados), observacional ( se da por observar el comportamiento de otra persona), y latente ( se adquiere nuevos comportamientos que se evidencian sólo cuando existe un incentivo para hacerlo), ello coincide con lo propuesto por Deborah, 2015.
Ausubel citado en Camacho y Aladro (2011), establece que los resultados de aprendizaje se clasifican en: la forma en que se le presenta al estudiante los materiales informativos, así como de la forma en la cual el estudiante enlaza o incorpora la información obtenida a su estructura cognitiva; en base a ello se establecen la existencia de diversos tipos de aprendizajes como: Aprendizaje por recepción, por descubrimiento, por repetición o memorístico y el significativo.
Se considera que cualquier persona puede aprender dependiendo de la forma o manera en lo cual lo hace; llamándose simplemente estilo de aprendizaje, que “Son los rasgos cognitivos, afectivos y fisiológicos que sirven como indicadores relativamente estables, de cómo los alumnos perciben interacciones y responden a sus ambientes de aprendizaje. Las distintas maneras en que un individuo puede aprender. Se cree que una mayoría de personas emplea un método particular de interacción, aceptación y procesado de estímulos e información” EcuRed (s.f); cabe resaltar que pueden cambiar y mejorar.
Una de sus clasificaciones refiere los estilos de aprendizaje en relación a las preferencias: 1) relativas al modo de instrucción y factores ambientales; 2) a las de interacción social y 3) a las dimensiones de la personalidad.
En definitiva en el aprendizaje son importantes las experiencias de aprendizaje es decir que el estudiante se sumerja con todos sus sentidos en el mismo, que lo experimente, porque el "estilo de aprendizaje" de cada persona, es según la escuela de programación neurolingüistica (PNL) “La manera preferida que cada uno tiene de captar, recordar, imaginar o enseñar un contenido determinado”.(Educarchile,2005), de acuerdo a esta escuela rescata tres estilos el visual, auditivo y kinestésico, así Camacho y Aladro (2011) establecen que “No existen mecanismos universales ni óptimos de aprendizaje, pues están determinados por el contexto en que transcurre, por el contenido que se aprende y por los estilos de aprendizaje de cada alumno, debido a ello el profesor debe utilizar diferentes estilos de enseñar”
Entre los modelos de estilos de aprendizaje el manual de estilos de aprendizaje de la DGB/DCA (2004), rescata: Modelo de los cuadrantes cerebrales de Herrmann, de Felder y Silverman, de Kolb, de Programación Neurolingüística de Bandler y Grinder, de los Hemisferios Cerebrales y el de las Inteligencias Múltiples de Gardner.
Fuente: Manual de estilos de aprendizaje, rescatado el día 17 de junio de 2016, desde: ver enlace
Para Santaolalla, (2009), el bajo rendimiento de los estudiantes en el área de la matemática no se debe precisamente a su carácter abstracto, sino más bien a que las estrategias de enseñanza tradicionales (uso de pizarrón, apuntes, exposiciones magistrales), favorecen a los estilos de aprendizaje teórico y reflexivo; dejando de lado los estilos activo y pragmático; de tal forma que “Todos los estudiantes son capaces de aprender matemáticas, si nosotros, sus profesores, somos capaces de encontrar y mostrarles su puntos fuertes”
En la investigación realizada por Gutiérrez, 2014 en la Universidad de Medellín encontró que los docentes utilizan la estrategia llamada Alexima que significa al éxito matemático con el uso de material concreto, sencillo de fácil manipulación y lúdico en la enseñanza de la matemática, ello ha permitido que los alumnos construyan una base conceptual sólida.
Lo anterior permite reflexionar sobre la importancia de aplicar estrategias tanto de enseñanza como de aprendizaje donde todos los estudiantes se sientan integrados, motivados y sean partícipes activos en el ambiente de aprendizaje, donde sí importa el estilo de aprendizaje de cada uno, ya que no se trata de que el profesor enseñe motivado, con la mejor intención de que todos aprendan y maneje al 100% la asignatura si los alumnos no aprenden, que es la esencia de todo el proceso de enseñanza y aprendizaje; por ello Gallego y Nevot (2008), investigadores sobre estilos de aprendizaje y enseñanza de las matemáticas enfatizan que para mejorar la práctica docente es primordial conocer y reconocer los estilos de aprendizaje de los alumnos, en el caso de la matemática el estilo de aprendizaje matemático.
Dentro de este contexto, los retos a los cuales se enfrenta el docente es lograr que los alumnos aprendan con todo lo que implica el aprendizaje y los estilos de aprendizaje, para ello el mismo debe poseer las competencias que le permitan ser un guía, un motivador, ahora también un investigador de los estilos de aprendizaje, un asesor en el proceso de enseñanza y de aprendizaje con ambientes y climas adecuados; en el acuerdo 447 del Diario Oficial de la Federación se establecen ocho competencias docentes: 1) Organiza su formación continua a lo largo de su trayectoria profesional, 2) Domina y estructura los saberes para facilitar experiencias de aprendizaje significativo, 3) Planifica los procesos de enseñanza y de aprendizaje atendiendo al enfoque por competencias y los ubica en contextos disciplinares, curriculares y sociales amplios, 4) Lleva a la práctica procesos de enseñanza y de aprendizaje de manera efectiva, creativa e innovadora a su contexto institucional, 5) Evalúa los procesos de enseñanza y de aprendizaje con un enfoque formativo, 6) Construye ambientes para el aprendizaje autónomo y colaborativo, 7) Contribuye a la generación de un ambiente que facilite el desarrollo sano e integral de los estudiantes y 8) Participa en los proyectos de mejora continua de su escuela y apoya la gestión institucional; de acuerdo al artículo 3 se define que “Las competencias docentes son las que formulan las cualidades individuales, de carácter ético, académico, profesional y social que debe reunir el docente de la EMS, y consecuentemente definen su perfil” D.O.F (2008).
Perrenoud (2001), define competencia como “La aptitud para enfrentar eficazmente una familia de situaciones análogas, movilizando a conciencia y de manera a la vez rápida, pertinente y creativa, múltiples recursos cognitivos: saberes, capacidades, microcompetencias, informaciones, valores, actitudes, esquemas de percepción, de evaluación y de razonamiento”
De esta manera, la Competencia es la forma en la que cualquier persona utiliza sus recursos personales (habilidades, actitudes, conocimientos y experiencias) para actuar de manera activa y responsable en la construcción de su proyecto de vida tanto personal como social. De acuerdo a la Unión Europea y al Ministerio de Educación se establecen como básicas las siguientes: Competencia en comunicación lingüística, matemática, en el conocimiento y la interacción con el mudo físico, tratamiento de la información y competencia digital, social y ciudadana, cultural y artística, para aprender a aprender y por último autonomía e iniciativa personal. Para establecer estas competencias se consideraron tres criterios a saber: 1. Están al alcance de todos, 2. Son comunes a muchos ámbitos de la vida y 3. Son útiles para seguir aprendiendo
Con todo lo anterior, se busca que toda asignatura provea a los alumnos de competencias, las cuales están definidas en el acuerdo 444 del Diario Oficial de la Federación, donde se establecen las competencias genéricas, disciplinares básicas, disciplinares extendidas y profesionales, a diferencia de las primeras que guardan estrecha relación con todas las asignaturas, las demás dependen del tipo de asignatura; en este trabajo se analizaran las relacionadas a las competencias matemáticas.
En el mismo acuerdo 444 publicado en el Diario Oficial de la Federación se especifican ocho Competencias disciplinares propias de las matemáticas: 1. Construye e interpreta modelos matemáticos mediante la aplicación de procedimientos aritméticos, algebraicos, geométricos y variacionales, para la comprensión y análisis de situaciones reales, hipotéticas o formales, 2.Formula y resuelve problemas matemáticos, aplicando diferentes enfoques, 3.Explica e interpreta los resultados obtenidos mediante procedimientos matemáticos y los contrasta con modelos establecidos o situaciones reales, 4.Argumenta la solución obtenida de un problema, con métodos numéricos, gráficos, analíticos o variacionales, mediante el lenguaje verbal, matemático y el uso de las tecnologías de la información y la comunicación, 5. Analiza las relaciones entre dos o más variables de un proceso social o natural para determinar o estimar su comportamiento, 6.Cuantifica, representa y contrasta experimental o matemáticamente las magnitudes del espacio y las propiedades físicas de los objetos que lo rodean, 7.Elige un enfoque determinista o uno aleatorio para el estudio de un proceso o fenómeno, y argumenta su pertinencia y 8.Interpreta tablas, gráficas, mapas, diagramas y textos con símbolos matemáticos y científicos.
Hablando sobre la matemática, el INEE (2005, p.20), refiere a la competencia matemática como “La capacidad para analizar, razonar y comunicar eficazmente cuando se enuncian, formulan y resuelven problemas matemáticos, La competencia matemática no se limita al conocimiento de la terminología, datos y procedimientos matemáticos, aunque lógicamente se incluye, tampoco a las destrezas para realizar ciertas operaciones y cumplir con ciertos métodos. La competencia matemática implica la combinación de estos elementos para satisfacer las necesidades de la vida del individuo como ciudadano constructivo, comprometido y reflexivo”
También el mismo documento hace referencia a las dimensiones de las matemáticas, tal y como se especifican a continuación:
| DIMENSIONES DEL DOMINIO DE MATEMÁTICAS | |
| DIMENSIONES | ASPECTOS |
Procesos. Son las capacidades de los estudiantes que deben activarse para analizar, razonar y comunicar ideas de manera efectiva mediante el planteamiento, la formulación y la resolución de problemas matemáticos. |
Reproducción de cálculos simples o definiciones del tipo más familiar. Incluye el conocimiento y definición de hechos, la representación de problemas comunes, la realización de cálculos y procedimientos rutinarios, así como la solución de problemas de rutina. Conexión. Requiere la reunión de ideas y procedimientos matemáticos para resolver problemas directos que ya no son de mera rutina, pero que aún incluyen escenarios familiares o casi familiares. Considera la construcción de modelos, traducción, interpretación y solución de problemas estándar; y la aplicación de métodos múltiples bien definidos. Reflexión. Con este proceso se moviliza la comprensión, reflexión y creatividad para identificar conceptos o enlazar conocimientos de distintas procedencias. Abarca la formulación y solución de problemas complejos, la reflexión y comprensión en profundidad, el desarrollo de una aproximación matemática original y la capacidad de generalización. |
Contenido. PISA utiliza líneas principales para cubrir el área de matemáticas. Cada línea principal es un conjunto que engloba hechos y conceptos, los cuales cobran sentido en una amplia variedad de situaciones o contextos. Nota: En matemáticas, con base en el contenido se organizan subescalas. |
Los contenidos de evaluación de matemática abarcan:
|
|
Contexto o situación. Son los ámbitos en que se sitúan los problemas de matemáticas. Las situaciones incluyen la vida personal, la vida escolar, en el trabajo y los deportes, en la comunidad local y en la sociedad. |
Se identifican cuatro tipos de contexto real o ficticio en los que aplica la competencia matemática:
|
Fuente: INEE (2005). PISA para docentes: La evaluación como oportunidad de Aprendizaje. Rescatado el 01 de juilo de 2016, desde: ver enlace
A su vez Rico y Lupiañez (2014, p. 140), consideran la competencia matemática como “La aptitud de un individuo para identificar y comprender el papel que desempeñan las matemáticas en el mundo, alcanzar razonamientos bien fundados y utilizar y participar en las matemáticas en función de las necesidades de su vida como ciudadano constructivo, comprometido y reflexivo” para Burgués, (2008), “Ser competente matemáticamente es saber gestionar el propio conocimiento matemático, argumentar las decisiones tomadas en el proceso y valorar y comunicar tanto las soluciones como la resolución”; la matemática no es un aprendizaje logrado en una clase o sesión, sino más bien un proceso de construcción que implica ambiente de aprendizaje donde el alumno sea obrero de su propia construcción y no sólo un observador, donde en el hacer el obrero comprenda y sienta la necesidad de adquirir nuevos conocimientos para relacionar, fundamentar, cimentar y encontrar significado a su propia construcción matemática.

Los elementos del área de conocimiento de matemática.
Fuente: Flores, P., Lupiáñez, J. L., Berenguer, L., Marín, A. y Molina, M. (2011). Materiales y recursos en el aula de matemáticas. Granada: Departamento de Didáctica de la Matemática de la Universidad de Granada.
Por ello, las matemáticas implican un proceso de construcción en el desarrollo de habilidades que permiten relacionar la simbología utilizada, las operaciones en base a comportamientos y leyes, para comprender, interpretar y explicar información cualitativa o cuantitativa, para enfocarla a situaciones hipotéticas o reales; de aquí, que sólo existe competencia matemática cuando se hace tangible a través del desempeño del estudiante al utilizar el aprendizaje logrado de forma espontánea y certera en el momento y lugar preciso.
Con todo y lo anterior el proceso de enseñanza y de aprendizaje de las matemáticas busca no sólo impartir contenidos, que el alumno memorice y resuelva muchos ejercicios, para considerarla una materia muy difícil, complicada y con muchos reprobados, sino más bien se busca una construcción de conocimientos desde la parte interna hasta la externa, conocimientos que sean visibles y que no queden como simple cumulo de información en definitiva “Es necesario romper, con todos los medios, la idea preconcebida, y fuertemente arraigada en nuestra sociedad, proveniente con probabilidad de bloqueos iniciales en la niñez de muchos, de que la matemática es necesariamente aburrida, abstrusa, inútil, inhumana y muy difícil” De Guzmán (2007, p.47); ya que para muchos estudiantes esta les representa dificultades, la consideran fuera de contexto y que sólo les genera trabajo extra; sin embargo esta situación no queda estancada en sólo una mera apreciación sino que los informes de educación a nivel internacional como los realizados por Pisa en 2012, en comparación del rendimiento en matemáticas con otros países obtuvo un promedio de 413 puntos tomando como referencia la media establecida de 613; resaltando que PISA también evalúa lo que los alumnos pueden hacer con lo que saben, por lo cual la OCDE en base a los resultados obtenidos, recomienda rescatar a los alumnos de un proceso de enseñanza puramente memorístico, repetitivo y fuera de contexto, sino más bien exhortar tanto a profesores como alumnos sobre las estrategias utilizadas para dar solución a problemas relacionados a la asignatura, que estas le sean útiles para dar solución de forma creativa a los numerosos problemas y retos del presente siglo.
Un poco de historia lleva a parafrasear a De Guzmán, (2007), que hace referencia a la matemática como una actividad utilizada durante siglos con distintas finalidades, entre ellas para la predicción de sucesos por los sacerdotes mesopotámicos, mientras que para los pitagóricos les permitía un acercamiento a una vida más humana y a la divinidad; a partir del Renacimiento ha sido una herramienta, guía poderosa y versátil para explorar el universo, instrumento para la creación de belleza, campo de ejercicio lúdico para múltiples matemáticos.
Por ello para encontrarle significado es preciso comprenderla, así, uno de los factores a considerar en el proceso de enseñanza y de aprendizaje de la matemática son los ambientes de aprendizaje, los cuales se recomienda incluyan experiencias de forma social, cultural, física y psicológica, este ambiente puede ser el aula, los talleres, laboratorios o cualquier lugar de trabajo que permitan que los alumnos descubran, relacionen y apliquen conocimientos básicos hasta ideas abstractas.
Sobran razones para especificar que dentro de la asignatura de la matemática los ambientes de aprendizaje no deben quedar diseñados y relegados a la simple solución de ejercicios de forma mecánica y repetitiva una y otra vez, sino más bien deben permitir que el alumno conozca y comprenda su entorno con ayuda de las matemáticas, porque realmente la finalidad no es aprender matemáticas por el simple hecho de hacerlo, sino más bien a decir de Moreno, (2016), “Es aprender a través de las matemáticas… formas simbolizadas de nuestras propias experiencias… ideas importantes a través de una explicación simple” abrir los sentidos hacia lo que sucede desde nuestro interior hasta aquello que no logramos visualizar pero si lo podemos comprender.
Por ello son fundamentales Iniciativas dirigidas al diseño e implementación de ambientes de aprendizaje en la matemática de aquí que el laboratorio de matemática puede ser visto como una estrategia en el proceso de enseñanza y aprendizaje de la misma, después de todo es importante rescatar al alumno de la pasividad que implica la clase magistral por un lado y al docente como un mero transmisor de conocimientos, para hacer significativa no la clase de matemáticas sino más bien el contenido y su relación con el contexto y demás asignaturas.
El uso del pizarrón y marcadores es una parte de los materiales usados en el proceso de enseñanza y aprendizaje, sin embargo, ello no significa que sea lo único que se puede hacer para aprender matemáticas, sino más bien incluir materiales con los cuales el alumno pueda aprender haciendo, descubriendo, relacionando, porque al “Diversificar los materiales utilizados en el aula despierta el interés del alumnado. Favorece la conexión con el medio e impulsa la motivación y la participación, así como el desarrollo del pensamiento creativo y de las destrezas manipulativas, haciendo más fácil el trabajo. Propicia la toma de decisiones, la búsqueda ágil de soluciones alternativas y el pensamiento práctico. Complementa el trabajo intelectual con la actividad manual” (Alonso 2010, pp.80-81).
La enseñanza de las matemáticas a través de materiales didácticos y recursos implica considerar el aula como un taller o laboratorio de matemáticas, dado a que el modelo tradicional del aula concebida como tal da origen a nuevas características, donde el alumno desarrolla conocimientos a través de la manipulación de materiales, porque aprender matemáticas no es memorizar procedimientos mecánicos que llevan a un resultado sino más bien implica generar conceptos para hacer, interiorizar, organizar, retener, identificar ciertas condiciones, así como el recuperar tanto la información como su aplicación en situaciones diversas, darle sentido a los símbolos utilizados en la matemática a través de la vivencia de la misma; porque actualmente “El mundo del aula es obsoleto, hay que cambiarlo por otros ambientes que permitan que el alumno trabaje, discuta y desarrolle nuevas capacidades de aprendizaje… es necesario un cambio en la distribución de las aulas, las cuales deben compartir facilidades de laboratorio” (Bosch, 2014, p.52, 62).
En el modelo del aula como laboratorio los alumnos actúan, moviéndose y manipulando material con una intención didáctica cuya finalidad es provocar y generar el aprendizaje matemático, por lo cual el material debe ser acorde al diseño de las actividades que los alumnos deben realizar, no olvidar que todas las tareas a desarrollar implican un contenido temático (que se pretende que aprendan los alumnos, que competencias deben adquirir), así como la situación de aprendizaje; ya que a decir de (Bosch 2014, p.38), “Es preciso que los estudiantes practiquen la observación sistemática, midan, clasifiquen, definan, infieran, predigan, controlen variables, experimenten, visualicen, descubran relaciones y conexiones y aprendan a comunicarlas. La lectura de gráficos, su construcción e interpretación resulta una herramienta fundamental para el aprendizaje conceptual”
La enseñanza y el aprendizaje inician con la solución de problemas prácticos, posteriormente se deducen definiciones y propiedades de conceptos matemáticos, esta enseñanza y forma de aprendizaje se considera indirecta, porque el alumno aprende a hacer, adquiere y organiza además adquiere destreza de forma sistemática, que le permite afrontar ciertos problemas que pueden ir de lo sencillo a lo más complejo.
Los alumnos al manipular los materiales tienen libertad de actuación, el docente sólo corrige conductas que deterioran el material, que son molestas o causan distracción innecesaria a los compañeros.
El laboratorio de matemáticas debe permitir al igual que otros laboratorios, plantear y resolver situaciones interesantes con medios adecuados con los cuales al utilizarlos los alumnos se familiaricen, los interpreten, les den sentido, que permitan la creatividad y la innovación a través del aprendizaje adquirido; por consiguiente, “Es preciso desarrollar y usar recursos educativos abiertos para promover el aprendizaje de matemática para cualquier aprendiz de cualquier edad y procurar que estos recursos sean utilizados por docentes en el aula-laboratorio” Bosch ( 2014, p.62).
Lo anterior se refuerza con la afirmación de Arce (s.f.p.2) “El laboratorio de Matemáticas es una estrategia pedagógica de utilización del material, en la que se encuentra un conjunto de actividades matemáticas para ser desarrolladas autónomamente por los participantes a través del uso de variado materiales, proceso que proporciona un ambiente de aprendizaje en el que se genera la relación entre actividad matemática y material manipulativo, relación que contribuye a la construcción y fundamentación de pensamiento matemático”
Por ello, las tareas de enseñanza deben incluir una secuencia organizada de actividades encaminadas a un fin u objetivo, con un sentido especifico y claro donde el aprendizaje tiene razón de ser a través de la generación de actividades de aprendizaje en los alumnos, para “Hacer Matemáticas” Arce, (s.f. p.2).
Así, los ambientes de aprendizaje de la matemática a través del laboratorio de matemática debe ser un espacio de encuentro de la misma con el alumno donde el docente es diseñador, guía y mediador entre tal encuentro, de tal forma que este ambiente sea significativo, motivante, dentro de contexto, de constante exploración y de retos para el alumno, en cuanto a Pabón, Arce, Vega y Garzón (2011), señalan que “El laboratorio de matemáticas en su formulación inicial ha buscado contribuir a la construcción del pensamiento matemático, favoreciendo así el acercamiento hacia una cultura matemática en el marco de un ambiente lúdico y recreativo. En tal sentido, puede considerarse como un dinamizador de construcción de pensamiento matemático a través del proceso de aprendizaje”
De acuerdo a las investigaciones, desarrollo de materiales y puesta en marcha de diversas propuestas relacionadas a la implementación de un laboratorio para la didáctica de las matemáticas por la Universidad Pedagógica Nacional (UPN), han llegado a la conclusión de que el mismo permite el aprendizaje de la matemática a través de la motivación y la vivencia del estudiante; asimismo enfatiza en gestionar actividades, que los materiales estén en función a un proyecto pedagógico que de sentido a la utilización de este para materializar conceptos a través de la construcción del pensamiento matemático logrado en la dinámica, observación, acción y por medio del planteamiento y solución de problemas; enfatizando que se alcanzan tres competencias a saber: La propositiva, comunicativa y la argumentativa; por ello enfatiza que “La enseñanza de las matemáticas debe incluir el desarrollo de trabajo lúdicos, interactivos y experimentales en lo que estudiantes y profesores puedan intercambiar argumentos y desarrollar nuevas soluciones a antiguos problemas” (UPN,2014).
Asimismo, el Grupo Educare (2013), establece que en el laboratorio de matemática se generan tres procesos: La manipulación, la verbalización y el registro de algoritmos y conceptos.
Al finalizar la tarea realizada en el laboratorio los alumnos deben presentar los resultados obtenidos para justificar, validar y formular las apreciaciones que se han realizado.
El criterio para clasificar los materiales toma como referencia el contenido matemático y su versatilidad, para Cascallana 1988 citado por Marín y Molina (2011), distingue entre materiales no estructurados y materiales estructurados; los primeros se relacionan a material de reciclaje, juguetes, embalajes y los segundos se han diseñado en específico para la enseñanza de ciertos contenidos matemáticos.
De acuerdo al contenido matemático es importante considerar el objetivo y competencia por aprender y él como se debe enseñar, la funcionalidad de cada material para lograr aprendizaje; por ello se proponen materiales acordes a la parte de matemática que corresponda.
Marín y Molina (2011) realizan la siguiente clasificación:

2) Por la utilidad que presentan,

Asimismo, se considera importante rescatar los materiales y recursos a través de internet, y el uso de software específico a través de programas como: Cabri II Plus, The Geometer’s Sktechpad, o Cinderella y GeoGebra que permiten la manipulación de variables, fórmulas y expresiones algebraicas, operaciones con polinomios de una o varias variables, cálculo matricial, procedimientos de análisis matemáticos, cálculo en la derivación, integración, así como desarrollos en serie, estudio de límites y trabajo con números complejos.
Antes del uso de materiales se recomienda una reflexión previa sobre el tema a tratar para evitar distorsiones en las actividades y en la finalidad del aprendizaje, así el uso de la calculadora utilizada en el momento y tema preciso ayuda en el desarrollo de determinados procedimientos rutinarios, en la interpretación y análisis de conceptos matemáticos, en la resolución práctica de situaciones relacionadas con la naturaleza, la tecnología o con la vida cotidiana.
Existen otros medios como los audiovisuales donde se rescata la fotografía, el cine y la televisión que permiten representar situaciones acordes a las matemáticas.
“La matemática es un grande y sofisticado juego que, al mismo tiempo, resulta ser una obra de arte intelectual, que proporciona una intensa luz en la exploración del universo y tiene grandes repercusiones prácticas. En su aprendizaje se pueden utilizar con gran provecho, como hemos visto anteriormente, sus aplicaciones, su historia, las biografías de los matemáticos más interesantes, sus relaciones con la filosofía o con otros aspectos de la mente humana, pero posiblemente ningún otro camino puede trasmitir cuál es el espíritu correcto para hacer matemáticas como un juego bien escogido” (De Guzmán, 2007. p. 27-28)
En definitiva, el laboratorio de matemática debe incluir actividades de experimentación y búsqueda matemática, donde el uso y trabajo con diversos materiales provoquen razonamientos propios sobre cuestionamientos matemáticos con la posibilidad de buscar y ofrecer respuestas en el lenguaje común del alumno desde su interpretación y con apoyo de sus compañeros o pares.
La mesa de trabajo en el laboratorio de matemática es propuesta por Pabón et al (2011), donde proponen una mesa para cada área como: Aritmética, álgebra, estadística y probabilidades, juegos matemáticos, prensa y matemáticas, geometría, matemática del consumidor, nuevas tecnologías y el furgón de matemáticas, cada una dispone de materiales que les permiten estructurar una secuencia de clase e incluso para enfrentar los retos y dar solución a problemas se puede hacer uso de más de una mesa.
En la evaluación de competencias se utilizan perfiles que permitan valorar que las competencias sean observables, medibles y evaluables a través de un producto, un servicio o una decisión e incluyen un inicio y un fin; los criterios de evaluación deben estar en función de los objetivos y evaluar de forma sistemática y periódica los avances obtenidos para guiar el proceso de enseñanza y de aprendizaje. Las facetas de la evaluación a decir de Cázares y Cuevas (2007), son calificar, medir, acreditar, certificar, retroalimentar y tomar decisiones.
En realidad, en la evaluación se debe hacer uso de parámetros y herramientas que permitan conocer el grado de comprensión y aplicación logrado en relación a los conceptos, leyes, teoremas, teorías, principios y su aplicación a situaciones específicas ya sea reales o hipotéticas en el momento preciso como evidencia del desempeño de la competencia.
La evaluación es parte del proceso de enseñanza y aprendizaje, está en función de la competencia especificada como guía de todo el proceso por ello puede ser informal, se genera durante el desarrollo de las sesiones de clase o laboratorio a través de lluvia de ideas, cuestionamientos, sugerencias; por observaciones a través de una lista de cotejo, guía, o de las evidencias presentes en el portafolio de evidencias y formal sobre las tareas que ya realiza el alumno al finalizar cierto periodo de tiempo.
La evaluación no debe ser un proceso de discriminación sino más bien de construcción durante el proceso de enseñanza y de aprendizaje, un momento de reflexión sobre los alcances logrados y la efectividad de las estrategias implementadas, así como de los ambientes de aprendizaje, su eficacia reside no en la aprobación sino en los cambios generados un antes, durante y al final del proceso, valorar el avance logrado
Alonso, M. M. (2010). Variables de aprendizaje significativo para el desarrollo de las competencias básicas. Recuperado el 04 de julio de 2016 desde:ver enlace
Arce, J. (s.f.). Laboratorio de Matemáticas. Universidad del Valle. Instituto de Educación y Pedagogia. Recuperado el día 02 de julio de 2016, desde:http://www.colombiaaprende.edu.co/html/productos/1685/articles-110341_archivo.pdf
Bosch, E. H. (2014). Un marco didáctico de enseñanza de ciencias, tecnología, ingeniería y matemática para la sociedad contemporánea. Editorial Dunken. Buenos Aires, Argentina.
Burgués, F.C. (2008). La representación de las ideas matemáticas. En Competencia matemática e interpretación de la realidad. Gobierno de España. Ministerio de Educación, Política Social y Deporte.
Camacho, S.C y Aladro, A. M. (2011). Estilos y tipos de Aprendizaje. Un problema contemporáneo de la Educación. Cuadernos de Educación y Desarrollo. 3(28). Recuperada desde:http://www.eumed.net/rev/ced/28/csaa.htm
Castillo, T y Espeleta, V.(Eds.). (2003). La matemática: Su enseñanza y aprendizaje. San José, Costa Rica. Universidad Estatal a Distancia.
Cázares, A.L y Cuevas, G.J. (2007). Planeación y evaluación basada en competencias. Trillas. México, D.F.
Deborah (2015). Què es aprendizaje. Recuperado el 07 de enero de 2016 desde: http://www.quees.mx/que-es-aprendizaje/
De Guzmán, M. (2007). Enseñanza de las Ciencias y la Matemática” Revista Iberoamericana de Educación” pp. 19-58. Núm. 43. Recuperada desde:http://rieoei.org/rie43.htm
DGB/DCA (2004). Manual de Estilos de Aprendizaje. Recuperado el día 24 de junio de 2016 desde: ver enlace
Diario Oficial de la Federación. (2008). Acuerdo No. 447 por el que se establecen las competencias docentes para quienes imparten educación media superior en la modalidad escolarizada. Recuperado desde: ver enlace
Diario Oficial de la Federación. (2008). Acuerdo No. 444 por el que se establecen las competencias docentes para quienes imparten educación media superior en la modalidad escolarizada. Recuperado desde:ver enlacecurricular_comun_SNB.pdf
Ecured. (s.f.). Aprendizaje. Ecured. Consultada el día 30 de junio de 2016. Recuperada de: http://www.ecured.cu/Aprendizaje
EcuRed (s.f.). Estilos de Aprendizaje. EcuRed. Consultada el día 30 de junio de 2016Recuperada desde:http://www.ecured.cu/Estilos_de_aprendizaje
Educarchile(2005). Conoce tu estilo de aprendizaje. Recuperado desde: http://www.educarchile.cl/ech/pro/app/detalle?ID=78032
Flores, P., Lupiáñez, J. L., Berenguer, L., Marín, A. y Molina, M. (2011). Materiales y recursos en el aula de matemáticas. Granada: Departamento de Didáctica de la Matemática de la Universidad de Granada
Gallego, G.D. y Nevot, L.A. (2008). Los estilos de aprendizaje y la enseñanza de las matemáticas. Revista Complutense de Educación. 19(1), pp.95-112. Recuperada desde: http://revistas.ucm.es/index.php/RCED/article/viewFile/RCED0808120095A/15564
González, V. O. (2001). Estrategias de Enseñanza y Aprendizaje. México, D.F. Pax.
GrupoEducare (2013, abril, 12). Laboratorio de matemáticas. Recuperado el día 20 de julio de 2016 desde: https://www.youtube.com/watch?v=EKfGTXijuYA
Gutiérrez Cortés D.P. (2014). Relación entre los Estilos de Enseñanza de los Maestros del grado cuarto y Estilos de Aprendizaje de sus estudiantes, en función del rendimiento académico. (Tesis de Maestría). Recuperada de:http://ayura.udea.edu.co:8080/jspui/bitstream/123456789/617/1/H0367.pdf
Gutiérrez, S. R y Sánchez, G.J. (1975). Metodología del Trabajo Intelectual. (2ª. Ed.). México, D, F. Esfinge.
INACAP, (2006). Formación y Evaluación por competencia. Programa de Apoyo a la Docencia. INACAP. Recuperado el día 04 de julio de 2016, desde:ver enlace
INEE. (2005). PISA para docentes: La evaluación como oportunidad de aprendizaje. INEE. Recuperado desde: ver enlace
Moreno, A.E. (junio, 2016). De Euler a la Tecnología Digital. Prepa 1. (UAEH). Segundo Coloquio de actualización en la enseñanza de la matemática y la física. Pachuca. (México).http://www.redalyc.org/articulo.oa?id=274520891004
Pabón, Arce, Vega y Garzón. (2011). El laboratorio de Matemáticas: una estrategia de producción y uso de recursos pedagógicos en la clase de matemáticas. Recuperado el 15 de julio de 2016 desde:http://ciaem-redumate.org/ocs/index.php/xiii_ciaem/xiii_ciaem/paper/view/2340/1009
Perrenoud, P. (2001). La formación de los docentes en el siglo XXI. Revista de Tecnología Educativa. 15(3). pp. 503-523. Recuperada desde:ver enlace
Rico, R.L. y Lupiañez, J.L. (2014). Competencias matemáticas desde una perspectiva curricular. Alianza Editorial S.A. Madrid, España.
Universidad Pedagógica Nacional CANAL OFICIAL. (2014, octubre, 08). Laboratorio didáctico de las matemáticas. Recuperado el día 18 de julio de 2016 desde: https://www.youtube.com/watch?v=cGM5v0mnGpk
Santaolalla, P.E. (2009). Matemáticas y estilos de Aprendizaje. Estilos de Aprendizaje. 4(4). UNED-España.
Tovar, G. M y Serna, A. G. (2010). 332 Estrategias para educar por competencias. Trillas. México, D.F
[a] Docente por asignatura en el área de matemáticas y física del bachillerato de la Escuela Superior Actopan de la UAEH.